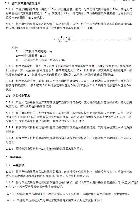
經北京市政府批準,北京市環保局近日發布了《大氣污染物綜合排放標準》(DB11/501-2017)和《有機化學品制造業大氣污染物排放標準》(DB11/1385-2017),標準將于2017年3月1日起實施。兩標準均為全文強制。
記者了解到,此次發布的《大氣污染物綜合排放標準》(DB11/501-2017)修訂并替代了《大氣污染物綜合排放標準》(DB11/501-2007)和《冶金、建材行業及其他工業爐窯大氣污染物排放標準》(DB11/237-2004)。標準實施分為兩個時段,第一時段從標準實施之日起至2017年12月31日止,第二時段自2018年1月1日起。通過加嚴標準限值,標準覆蓋范圍內的有組織顆粒物排放量可減少2/3,有組織VOCs排放量可減少37.5%。
與原標準相比,新標準適用于除鍋爐、固定式燃氣輪機和內燃機,儲油庫、油罐車、加油站,煉油與石油化學工業,鑄鍛工業、水泥工業、防水卷材業,生活垃圾和危險廢物焚燒、火葬場,印刷業、木質家具制造業、汽車維修業、汽車整車制造業、工業涂裝工序,以及餐飲業之外的其他固定污染源大氣污染物排放控制。
新標準涉及污染物項目51項,刪除硝酸霧等9項尚無監測方法的污染物項目,新增苯乙烯等8種污染物項目。加嚴了丙烯腈等30項大氣污染物最高允許排放濃度限值(即有組織排放),加嚴了鎘及其化合物等16項單位周界無組織排放監控點濃度限值。
《有機化學品制造業大氣污染物排放標準》(DB11/1385-2017)為新制定的標準,標準實施分為兩個時段,第一時段從標準實施之日起至2017年6月30日止,第二時段自2017年7月1日起。標準適用于現有有機化學品生產企業的大氣污染物排放管理,以及新建、改建、擴建有機化學品建設項目的環境影響評價、設計、竣工驗收及其建成后的大氣污染物排放管理。標準實施后通過有組織、無組織排放限值和工藝控制要求等措施,引導從生產全過程控制VOCs和顆粒物的排放,有效減少無組織排放。
以下為兩個標準原文:


































本標準依據GB/T1.1-2009的有關規則起草。
本標準自實施之日起,代替北京市地方標準《大氣污染物綜合排放標準》(DB11/501-2007)和《冶金、建材行業及其它工業爐窯大氣污染物排放標準》(DB11/237-2004)。
本標準2007年首次發布,本次為第一次修訂。與DB11/501-2007相比,主要修改如下:
——調整了標準的適用范圍;
——修訂了部分大氣污染物排放限值;
——細化了監測要求。
本標準由北京市環境保護局提出并歸口。
本標準由北京市人民政府于2016年12月29日批準。
本標準由北京市環境保護局組織實施。
本標準起草單位:北京市環境保護科學研究院
本標準主要起草人:王軍玲、張增杰、瞿艷芝、俞珊、張雙、韓玉花、劉桐珅、朱曉、陳梅梅、孫成春。