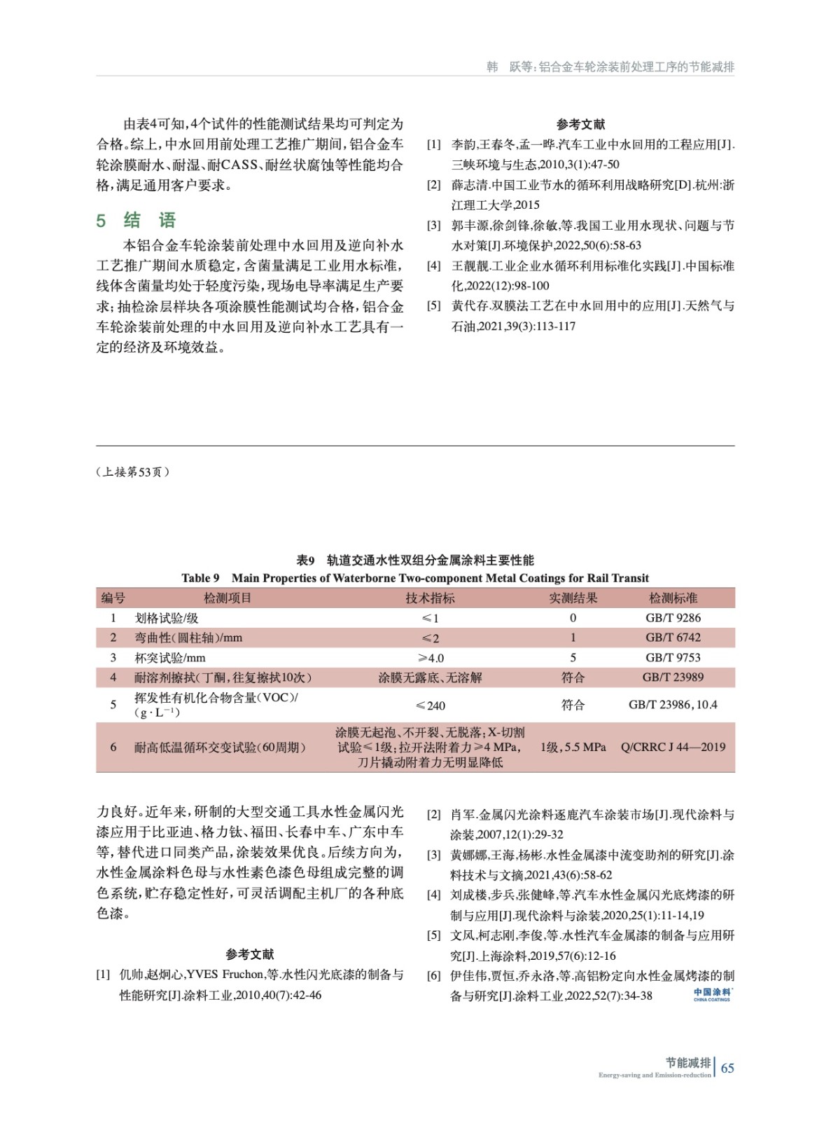
大型交通工具水性金屬閃光漆的設計及施工方案研究
摘要:研究了大型交通工具的涂裝特點,設計大型交通工具水性金屬閃光漆的配方組成,通過主體基料、輔助基料、定向劑、鋁粉、助溶劑等的合理搭配,配合不同型號的調合水或固化劑,使水性金屬閃光漆施工性滿足要求,尤其是適應低濕環境下大面積涂裝,漆霧融合性好,涂膜平順,金屬定向排列好,整體外觀亮麗且各項性能符合主機廠的技術標準。
本文系作者@江 瀚,陳 忠,馮海釗 授權中國涂料網發表,并經中國涂料網編輯,未經允許不得轉載,如需轉載請聯系chinacoatingnet@vip.163.com






