為充分發揮標準在推進工業領域碳達峰碳中和工作中的支撐和引領作用,工業和信息化部近日組織編制完成了《工業領域碳達峰碳中和標準體系建設指南(2023版)》(征求意見稿)(以下簡稱《指南》)。

《指南》指出,到2025年,工業領域碳達峰碳中和標準體系基本建立。針對低碳技術發展現狀、未來發展趨勢以及工業領域行業發展需求,制定200項以上碳達峰急需標準。重點制定基礎通用、核算與核查、低碳技術與裝備等領域標準,為工業領域開展碳評估、降低碳排放等提供技術支撐。加快研制碳排放管理與評價類標準,推動工業領域深度減碳,引導相關產業低碳高質量發展。
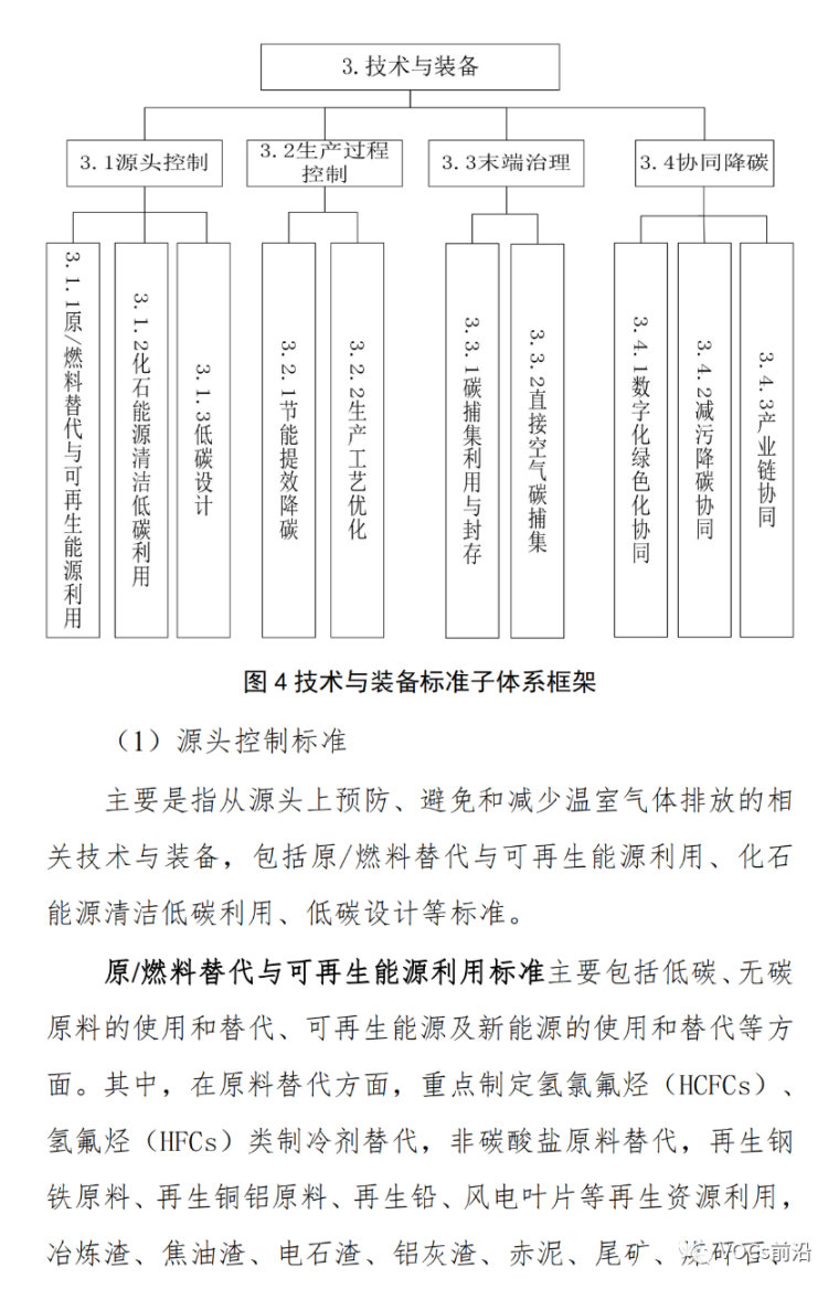
《指南》指出,工業領域碳達峰碳中和標準體系框架包括基礎通用、核算與核查、技術與裝備、監測、管理與評價等五大類標準。
全文





































分享好友
